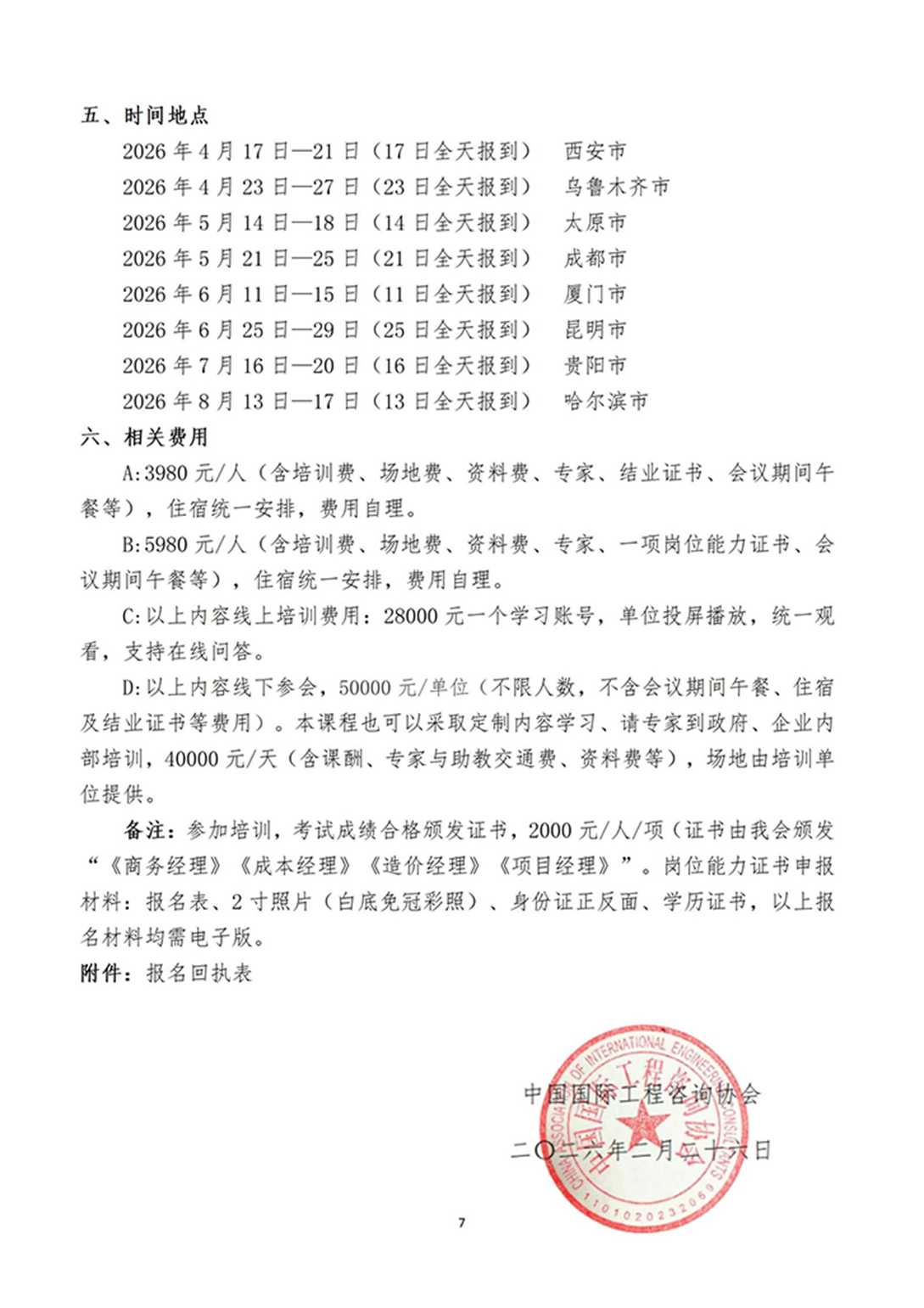
新清单计价标准与施工合同司法解释(二)(征求意见稿)深度解读暨建设工程合同风险点、结算、索赔、审计、财评及司法鉴定审理实务专题培训班
- 开课时间2026-4-17
- 开课地点西安
- 结课时间2026-4-21
- 日程安排4天课





七、联系方式
联系方式:郭老师13366931607(同微信) 报名邮箱:13366931607@139.com
咨询热线
400-081-5768





七、联系方式
联系方式:郭老师13366931607(同微信) 报名邮箱:13366931607@139.com





七、联系方式
联系方式:郭老师13366931607(同微信) 报名邮箱:13366931607@139.com